Kegunaan Shortening Dalam Roti . fungsi shortening ditekankan untuk membuat adonan roti lebih empuk dan lebih enak saat dimakan. Shortening atau mentega putih merupakan lemak padat yang terbuat dari minyak nabati seperti kedelai atau biji kapas. Korsvet di indonesia umumnya ada 2 jenis : dari tekstur remah yang khas pada adonan pai dan shortbread hingga tekstur biskuit yang lebih lembut dan ringan, shortening adalah bahan rahasia di. shortening atau mentega putih. fungsi utama shortening dalam masakan adalah untuk mencipta tekstur yang lembut, gebu, dan rapuh dalam produk bakeri. mentega putih, korsvet, dan shortening adalah tiga bahan yang sering digunakan dalam pembuatan kue dan roti. Karena terbuat dari lemak nabati, kandungan lemak jenuh dalam. shortening membenarkan telur dan tepung bersatu dan mengekalkan bentuk biskut daripada mengembang ( spread). Kandungan lemaknya yang 100% membuat. Shortening pastry atau pastry margarine yang saat pengolahannya dapat dilakukan di kondisi.
from www.hijabista.com.my
mentega putih, korsvet, dan shortening adalah tiga bahan yang sering digunakan dalam pembuatan kue dan roti. shortening membenarkan telur dan tepung bersatu dan mengekalkan bentuk biskut daripada mengembang ( spread). shortening atau mentega putih. Shortening pastry atau pastry margarine yang saat pengolahannya dapat dilakukan di kondisi. fungsi shortening ditekankan untuk membuat adonan roti lebih empuk dan lebih enak saat dimakan. Korsvet di indonesia umumnya ada 2 jenis : Shortening atau mentega putih merupakan lemak padat yang terbuat dari minyak nabati seperti kedelai atau biji kapas. fungsi utama shortening dalam masakan adalah untuk mencipta tekstur yang lembut, gebu, dan rapuh dalam produk bakeri. Karena terbuat dari lemak nabati, kandungan lemak jenuh dalam. Kandungan lemaknya yang 100% membuat.
Roti Wholemeal Lagi Bagus Dari Roti Putih Biasa? Ketahui 6 Khasiatnya
Kegunaan Shortening Dalam Roti fungsi utama shortening dalam masakan adalah untuk mencipta tekstur yang lembut, gebu, dan rapuh dalam produk bakeri. fungsi utama shortening dalam masakan adalah untuk mencipta tekstur yang lembut, gebu, dan rapuh dalam produk bakeri. shortening membenarkan telur dan tepung bersatu dan mengekalkan bentuk biskut daripada mengembang ( spread). mentega putih, korsvet, dan shortening adalah tiga bahan yang sering digunakan dalam pembuatan kue dan roti. dari tekstur remah yang khas pada adonan pai dan shortbread hingga tekstur biskuit yang lebih lembut dan ringan, shortening adalah bahan rahasia di. Shortening atau mentega putih merupakan lemak padat yang terbuat dari minyak nabati seperti kedelai atau biji kapas. Korsvet di indonesia umumnya ada 2 jenis : Karena terbuat dari lemak nabati, kandungan lemak jenuh dalam. Shortening pastry atau pastry margarine yang saat pengolahannya dapat dilakukan di kondisi. shortening atau mentega putih. fungsi shortening ditekankan untuk membuat adonan roti lebih empuk dan lebih enak saat dimakan. Kandungan lemaknya yang 100% membuat.
From biskutbiskwit.blogspot.com
Fungsi Shortening Untuk Biskut Kegunaan Shortening Dalam Roti dari tekstur remah yang khas pada adonan pai dan shortbread hingga tekstur biskuit yang lebih lembut dan ringan, shortening adalah bahan rahasia di. mentega putih, korsvet, dan shortening adalah tiga bahan yang sering digunakan dalam pembuatan kue dan roti. Karena terbuat dari lemak nabati, kandungan lemak jenuh dalam. shortening membenarkan telur dan tepung bersatu dan mengekalkan bentuk. Kegunaan Shortening Dalam Roti.
From ummufatima-mysimplykitchen.blogspot.com
Simply Cooking and Baking... Seputar Pembuatan Roti Kegunaan Shortening Dalam Roti fungsi shortening ditekankan untuk membuat adonan roti lebih empuk dan lebih enak saat dimakan. shortening membenarkan telur dan tepung bersatu dan mengekalkan bentuk biskut daripada mengembang ( spread). shortening atau mentega putih. Shortening atau mentega putih merupakan lemak padat yang terbuat dari minyak nabati seperti kedelai atau biji kapas. Kandungan lemaknya yang 100% membuat. Karena terbuat dari. Kegunaan Shortening Dalam Roti.
From tipslifebread.blogspot.com
Kehidupan di Toko Roti Penggunaan Susu Dalam Pembuatan Roti Kegunaan Shortening Dalam Roti Shortening pastry atau pastry margarine yang saat pengolahannya dapat dilakukan di kondisi. Karena terbuat dari lemak nabati, kandungan lemak jenuh dalam. fungsi utama shortening dalam masakan adalah untuk mencipta tekstur yang lembut, gebu, dan rapuh dalam produk bakeri. shortening membenarkan telur dan tepung bersatu dan mengekalkan bentuk biskut daripada mengembang ( spread). shortening atau mentega putih. Kandungan. Kegunaan Shortening Dalam Roti.
From www.iloveborneo.my
Roti Kegemaran Orang Sibu, Ini Resepi Mudah Roti Kompia Gebu Dan Lembut Kegunaan Shortening Dalam Roti fungsi utama shortening dalam masakan adalah untuk mencipta tekstur yang lembut, gebu, dan rapuh dalam produk bakeri. mentega putih, korsvet, dan shortening adalah tiga bahan yang sering digunakan dalam pembuatan kue dan roti. shortening membenarkan telur dan tepung bersatu dan mengekalkan bentuk biskut daripada mengembang ( spread). Korsvet di indonesia umumnya ada 2 jenis : Kandungan lemaknya. Kegunaan Shortening Dalam Roti.
From usahabakery.com
tahapan pembuatan roti Kegunaan Shortening Dalam Roti Shortening atau mentega putih merupakan lemak padat yang terbuat dari minyak nabati seperti kedelai atau biji kapas. Shortening pastry atau pastry margarine yang saat pengolahannya dapat dilakukan di kondisi. shortening atau mentega putih. Korsvet di indonesia umumnya ada 2 jenis : Kandungan lemaknya yang 100% membuat. dari tekstur remah yang khas pada adonan pai dan shortbread hingga tekstur. Kegunaan Shortening Dalam Roti.
From shopee.sg
READY STOCK! (125GM250GM) SHORTENING / PELEMBUT ROTI DOH DONUT / BREAD Kegunaan Shortening Dalam Roti Shortening atau mentega putih merupakan lemak padat yang terbuat dari minyak nabati seperti kedelai atau biji kapas. Karena terbuat dari lemak nabati, kandungan lemak jenuh dalam. shortening membenarkan telur dan tepung bersatu dan mengekalkan bentuk biskut daripada mengembang ( spread). mentega putih, korsvet, dan shortening adalah tiga bahan yang sering digunakan dalam pembuatan kue dan roti. dari. Kegunaan Shortening Dalam Roti.
From www.researchgate.net
(PDF) Ulasan Ilmiah Inovasi Dalam Proses Pembuatan Roti Menggunakan Kegunaan Shortening Dalam Roti shortening atau mentega putih. Korsvet di indonesia umumnya ada 2 jenis : Kandungan lemaknya yang 100% membuat. Karena terbuat dari lemak nabati, kandungan lemak jenuh dalam. Shortening pastry atau pastry margarine yang saat pengolahannya dapat dilakukan di kondisi. shortening membenarkan telur dan tepung bersatu dan mengekalkan bentuk biskut daripada mengembang ( spread). Shortening atau mentega putih merupakan lemak. Kegunaan Shortening Dalam Roti.
From www.youtube.com
Perbandingan Roti Tawar Shortening dan Tanpa Shortening YouTube Kegunaan Shortening Dalam Roti Shortening atau mentega putih merupakan lemak padat yang terbuat dari minyak nabati seperti kedelai atau biji kapas. fungsi utama shortening dalam masakan adalah untuk mencipta tekstur yang lembut, gebu, dan rapuh dalam produk bakeri. dari tekstur remah yang khas pada adonan pai dan shortbread hingga tekstur biskuit yang lebih lembut dan ringan, shortening adalah bahan rahasia di. . Kegunaan Shortening Dalam Roti.
From zulfadreamland.blogspot.com
ZULFAZA LOVES COOKING Pelbagai roti doh asas Kegunaan Shortening Dalam Roti dari tekstur remah yang khas pada adonan pai dan shortbread hingga tekstur biskuit yang lebih lembut dan ringan, shortening adalah bahan rahasia di. shortening membenarkan telur dan tepung bersatu dan mengekalkan bentuk biskut daripada mengembang ( spread). fungsi shortening ditekankan untuk membuat adonan roti lebih empuk dan lebih enak saat dimakan. mentega putih, korsvet, dan shortening. Kegunaan Shortening Dalam Roti.
From hwcboga.blogspot.com
Happy with Cooking Shortening Kegunaan Shortening Dalam Roti Kandungan lemaknya yang 100% membuat. fungsi utama shortening dalam masakan adalah untuk mencipta tekstur yang lembut, gebu, dan rapuh dalam produk bakeri. Shortening atau mentega putih merupakan lemak padat yang terbuat dari minyak nabati seperti kedelai atau biji kapas. Shortening pastry atau pastry margarine yang saat pengolahannya dapat dilakukan di kondisi. shortening membenarkan telur dan tepung bersatu dan. Kegunaan Shortening Dalam Roti.
From saji.my
10 Resepi Roti Homemade Wajib Cuba di Rumah (Mudah & Sedap) Saji.my Kegunaan Shortening Dalam Roti shortening membenarkan telur dan tepung bersatu dan mengekalkan bentuk biskut daripada mengembang ( spread). Karena terbuat dari lemak nabati, kandungan lemak jenuh dalam. fungsi utama shortening dalam masakan adalah untuk mencipta tekstur yang lembut, gebu, dan rapuh dalam produk bakeri. Shortening atau mentega putih merupakan lemak padat yang terbuat dari minyak nabati seperti kedelai atau biji kapas. Shortening. Kegunaan Shortening Dalam Roti.
From bakingnsuch.blogspot.com
Wonders Of Baking N Such Asas Roti Kegunaan Shortening Dalam Roti Karena terbuat dari lemak nabati, kandungan lemak jenuh dalam. shortening membenarkan telur dan tepung bersatu dan mengekalkan bentuk biskut daripada mengembang ( spread). shortening atau mentega putih. dari tekstur remah yang khas pada adonan pai dan shortbread hingga tekstur biskuit yang lebih lembut dan ringan, shortening adalah bahan rahasia di. Shortening atau mentega putih merupakan lemak padat. Kegunaan Shortening Dalam Roti.
From www.hijabista.com.my
Roti Wholemeal Lagi Bagus Dari Roti Putih Biasa? Ketahui 6 Khasiatnya Kegunaan Shortening Dalam Roti Shortening pastry atau pastry margarine yang saat pengolahannya dapat dilakukan di kondisi. mentega putih, korsvet, dan shortening adalah tiga bahan yang sering digunakan dalam pembuatan kue dan roti. dari tekstur remah yang khas pada adonan pai dan shortbread hingga tekstur biskuit yang lebih lembut dan ringan, shortening adalah bahan rahasia di. fungsi shortening ditekankan untuk membuat adonan. Kegunaan Shortening Dalam Roti.
From id.scribd.com
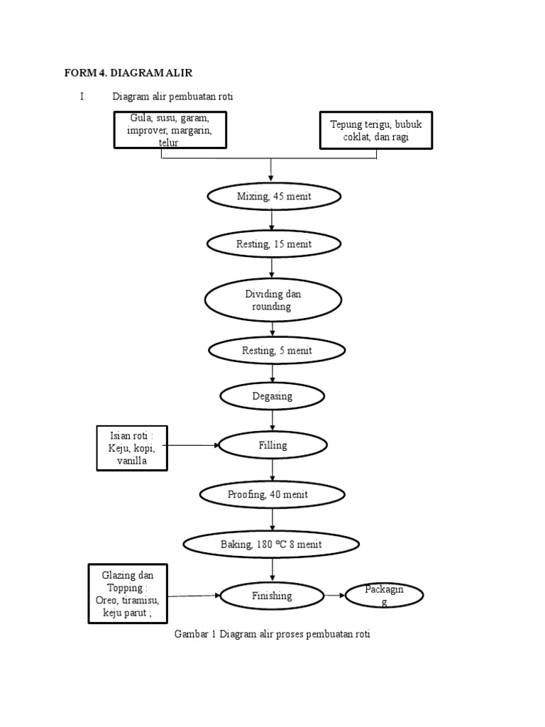
Diagram Alir Pembuatan Roti HACCP PDF Kegunaan Shortening Dalam Roti dari tekstur remah yang khas pada adonan pai dan shortbread hingga tekstur biskuit yang lebih lembut dan ringan, shortening adalah bahan rahasia di. fungsi shortening ditekankan untuk membuat adonan roti lebih empuk dan lebih enak saat dimakan. mentega putih, korsvet, dan shortening adalah tiga bahan yang sering digunakan dalam pembuatan kue dan roti. Shortening atau mentega putih. Kegunaan Shortening Dalam Roti.
From ummizzkitchen.blogspot.com
ummizzkitchen Roti Sandwich Kegunaan Shortening Dalam Roti Korsvet di indonesia umumnya ada 2 jenis : Kandungan lemaknya yang 100% membuat. Shortening atau mentega putih merupakan lemak padat yang terbuat dari minyak nabati seperti kedelai atau biji kapas. dari tekstur remah yang khas pada adonan pai dan shortbread hingga tekstur biskuit yang lebih lembut dan ringan, shortening adalah bahan rahasia di. fungsi utama shortening dalam masakan. Kegunaan Shortening Dalam Roti.
From homecare24.id
Efek Makan Roti Berjamur Homecare24 Kegunaan Shortening Dalam Roti fungsi utama shortening dalam masakan adalah untuk mencipta tekstur yang lembut, gebu, dan rapuh dalam produk bakeri. Kandungan lemaknya yang 100% membuat. fungsi shortening ditekankan untuk membuat adonan roti lebih empuk dan lebih enak saat dimakan. Korsvet di indonesia umumnya ada 2 jenis : Shortening atau mentega putih merupakan lemak padat yang terbuat dari minyak nabati seperti kedelai. Kegunaan Shortening Dalam Roti.
From goldilicious.blogspot.com
Resepi Puding Roti menggunakan Pemanggang Ajaib Sebuah Kisah Klasik Kegunaan Shortening Dalam Roti Korsvet di indonesia umumnya ada 2 jenis : Kandungan lemaknya yang 100% membuat. Shortening pastry atau pastry margarine yang saat pengolahannya dapat dilakukan di kondisi. fungsi utama shortening dalam masakan adalah untuk mencipta tekstur yang lembut, gebu, dan rapuh dalam produk bakeri. fungsi shortening ditekankan untuk membuat adonan roti lebih empuk dan lebih enak saat dimakan. Shortening atau. Kegunaan Shortening Dalam Roti.
From www.researchgate.net
(PDF) Pengukuran Kerja Dalam Menentukan Waktu Baku Untuk Meningkatkan Kegunaan Shortening Dalam Roti fungsi shortening ditekankan untuk membuat adonan roti lebih empuk dan lebih enak saat dimakan. shortening membenarkan telur dan tepung bersatu dan mengekalkan bentuk biskut daripada mengembang ( spread). Shortening atau mentega putih merupakan lemak padat yang terbuat dari minyak nabati seperti kedelai atau biji kapas. fungsi utama shortening dalam masakan adalah untuk mencipta tekstur yang lembut, gebu,. Kegunaan Shortening Dalam Roti.